
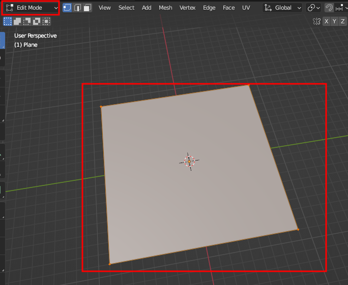
평면을 만듭니다
에디트로 들어갑니다

a를 눌러서 전체선택하고

오른쪽 마우스 클릭
섭디비젼으로 면을 나눠줍니다

그러면 이렇게 십자가로 4컷으로 분할됨

에디트 점모드에서
가운데 점을 선택하고
x를 눌러서 삭제로 들어가서
디솔브 버텍스를 누르면
그 점만 삭제가됨

그상태로 또 섭디비전을 해준다

그러면 테두리의 선이 많이 나뉜걸 볼수있음

각을 조절할 수있다
원형으로 조절해서 만들면됨

원하는 영역을 선택하고

오른쪽 버튼을 누르고 루프툴스 >서클을 누르면 원형으로 바뀜

이게 훨씬 빠르고 편하네..?
| [blender 3D 블랜더3D] 겹쳐지는 점 선 면 merge 머지 바이 디스탄스 by distance (0) | 2023.01.05 |
|---|---|
| [blender 3D 블랜더3D] 사각형 물표면만들기 (1) | 2023.01.05 |
| [blender 3D 블랜더3D] 환경설정 및 기타 설정 (0) | 2023.01.03 |
| [blender 3D 블랜더3D] 랜더링되는 화면만보기 렌더리진 (0) | 2023.01.03 |
| [blender 3D 블랜더3D]유리재질설정방법 (0) | 2023.01.03 |
댓글 영역