
사각형을 만들고
면을 썹디비젼으로 4번정도 나눠줌
그리고 익스투르드해줌.
윗면만 선택함
나는 선택이 잘안되서
C모드로 위면을 칠해서 선택했음

오브젝트 데이터 프로퍼티스
초록색 삼각형을 눌러줌
그러면 버텍스 그룹이 있음
그룹을 추가해줌

어사인을 눌러야 할당이됨

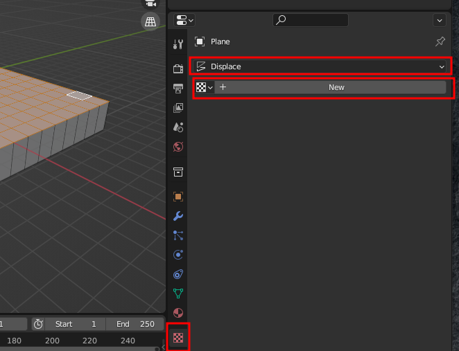
모디파이어로 가서
디스플레이스를 추가한다
저렇게 옵션이 많지만 내가 써본건 몇개없음

이렇게 디스플레이스를 추가를 하고
아래에보면
버텍스그룹이 있음
거기에 맨윗면이라고 만들어논걸 눌러줌

z축으로 설정.

그다음 탭옵션에 맨마지막에보면
모자이크처럼 되어있는 빨간색 아이콘있음.
그걸누르고 뉴를 눌러줌

그러면 여러가지 텍스쳐를고를수가 있는데
클라우드로 선택

그러면 이렇게 산같은 느낌으로 ㅋㅋㅋ됨
사이즈 선택으로 조절해줌

모디파이어에가서
디스플레이스
스트런스로 물결의 강도를
조절을해주면됨

베벨을 추가해주는데
베벨은 디스플레이스보다 위로 올려준다
순서가 중요함.

여기에
컨트롤+2를 눌러서
부드럽게해줌
섭디비전 2로 추가해줬음
나름부드러워짐

섭디비전도 디스플레이보다 위로 보내줬음
그리고 스트런스를 가지고 강도조절

엠프티를 추가해주고
옆으로 이동

오브젝트 선택하고
모디파이어 가서
디스플레이스 누르고
코디네이터스가 로컬로 되어있는데
이거를 오브젝트로 바꾸고
그거에 좌표를 방금만든 엠프티로 스포이드 찍어줌


그럼 해당 엠프티를 이동하면
물결의 위치가 바뀜.
...
무친
개쩌네..?
ㅋㅋㅋㅋㅋㅋ

그릇을 만들어줬는데 물이 튀어올라옴

그릇을 하나 복제해주고
그릇만한 사이즈로 F를 눌러서 뚜껑을닫아줌

물설정 참고용 이미지 레퍼런스
| [blender 3D 블랜더3D] 사각형으로 된 큐브 만드는방법 (0) | 2023.01.05 |
|---|---|
| [blender 3D 블랜더3D] 겹쳐지는 점 선 면 merge 머지 바이 디스탄스 by distance (0) | 2023.01.05 |
| [blender 3D 블랜더3D] 사각형을 면분할해서 원형으로 만들기 (0) | 2023.01.05 |
| [blender 3D 블랜더3D] 환경설정 및 기타 설정 (0) | 2023.01.03 |
| [blender 3D 블랜더3D] 랜더링되는 화면만보기 렌더리진 (0) | 2023.01.03 |
댓글 영역